Acknowledging the documents required for labour card UAE is important for timely work permit approval. Incorrect or incomplete documentation is consistent as one of the most common causes of MOHRE application rejection in 2026.

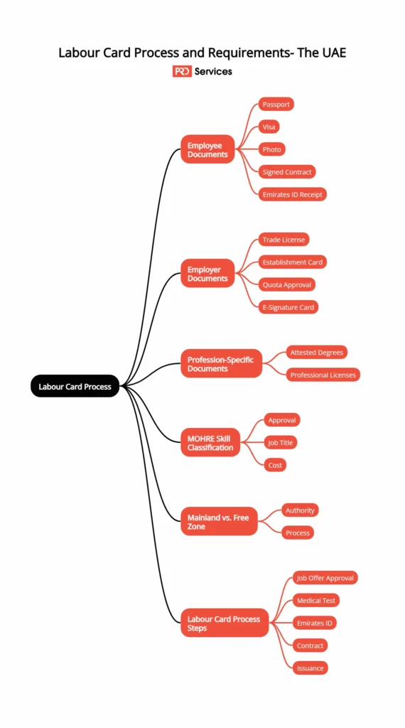
Employee documents required for labour card UAE (passport, visa, photos, contract)
Employees mandatorily need to submit verified personal and employment records to MOHRE. Necessary employee documents for labour card UAE are stated below:
- Passport copy with minimum 6-month validity.
- UAE residence visa copy.
- Passport size photograph with white background.
- Signed MOHRE employment contract.
- Emirates ID application receipt.
Learn about labor card UAE renewal 2026.
Employer documents required for labour card UAE (trade license, establishment card)
Employers need to prove legal business existence and hiring authority. Core employer documents required for labour card UAE:
- Valid trade license.
- Establishment card (MOHRE).
- Quota approval from MOHRE.
- Company e-signature card.
Profession-specific documents required for labour card UAE
Some job roles require additional verification. Here are the examples:
- Attested degree certificate for engineers and managers.
- Professional licenses for doctors and teachers.
- Skill classification approval through MOHRE.
Mainland vs Free Zone differences of documents required for labour card UAE
Documents required for labour card UAE differ in terms of jurisdiction.
- Mainland: MOHRE-issued labour card mandatory.
- Free Zone: Labour card issued via free zone authority, not MOHRE.
Also do read about UAE Visa Amnesty 2026.
Common mistakes regarding documents required for labour card UAE
Common mistakes can lead to document rejections. Here is what you need to learn:
- Do not submit expired passport copies.
- Non-alignment of visa and job title will not be entertained.
- Missing qualification attestation.
Downloadable checklist of documents required for labour card UAE
- Employee personal documents
- Professional approvals
- Jurisdiction verification
- Employer licensing documents
Conclusion:
Submission of the correct document required for labour card UAE is important for avoiding MOHRE delays, application rejection and fines in 2026. Accuracy in documentation ensures legal employment and uninterrupted operations.
Download the complete checklist or consult a UAE labour compliance specialist today to secure quick or error-free approval.
Let’s connect with us to get safe processing for your labour.
Frequently Asked Questions (FAQs)
Are all documents required for labour card UAE submitted online?
Yes, all applications are processed through the MOHRE smart system.
Do free zone employees submit documents to MOHRE?
No, free zone authorities handle their own documentation.
Is degree attestation mandatory for all roles?
Only for skilled or regulated professions.
Are scanned copies acceptable for documents required for labour card UAE?
Yes, MOHRE accepts clear colour-scanned documents, but originals are required for audits.
Can missing documents required for labour card UAE be submitted later?
No, incomplete submissions are auto rejected by MOHRE and a fresh application must be filled with full documentation.



No comment yet, add your voice below!